31省区市新增12例本土确诊, 九台市疫情最新消息
31省区市新增12例本土确诊, 九台市疫情最新消息

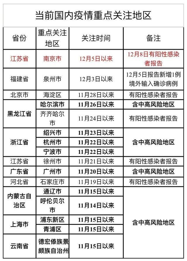
(图片来源网络,侵删)
国家卫健委3月16日通报,3月15日0—24时,31个省(自治区、直辖市)和新疆生产建设兵团报告新增确诊病例38例。
其中,本土病例12例,全部集中在吉林省九台市。其余26例为境外输入病例,分别由上海、广东、北京等口岸城市报告。
回顾3月11日,全国新增确诊病例79例,其中本土病例52例。对比可见,全国新增总数及本土病例数均呈现明显下降趋势,但局部地区如九台市的疫情仍需警惕。
小编分析认为,九台市作为内陆城市,此次出现本土聚集性疫情,可能是因为当地人口密度较大,社区或隔离点管控环节存在疏漏,导致隐匿传播链扩散。目前当地形势依然严峻,需严防疫情进一步外溢。
2022年8月28日大庆新增确诊病例情况_47830
2022年8月28日大庆新增确诊病例情况
2022年8月28日0-24时,大庆市新增新冠肺炎确诊病例5例(萨尔图区3例、龙凤区2例),新增无症状感染者93例(萨尔图区71例、龙凤区15例、让胡路区7例)。
新增病例均系在集中隔离医学观察人员及区域核酸检测中发现。流调结果显示,新增感染者均与前期公布的确诊病例存在流行病学关联,属于同一传播链。其中,部分病例在集中隔离前存在社会面活动轨迹,相关风险点位已实施管控。
目前,所有新增感染者均已转至定点医疗机构进行隔离治疗或医学观察,情况稳定。疾控部门正对新增病例的密切接触者、次密切接触者开展全面排查,并已落实相应管控措施。相关涉疫场所已完成终末消毒。
转载请注明来自Dingtrue号,本文标题:《31省区市新增12例本土确诊, 九台市疫情最新消息》









京公网安备11000000000001号
京ICP备11000001号